○美浜町診療報酬明細書等の開示に係る取扱要領
平成11年4月1日
要綱
(目的)
第1 この要領は、国民健康保険及び老人保健の診療報酬明細書等(以下「レセプト」という。)の開示の依頼があった場合における取扱いに関し、その基本的事項を定め、もって個人プライバシーの保護及び診療上の問題に係る取扱いに十分配慮をしつつ被保険者等へのサービスの一層の充実を図るとともに、国民健康保険の保険者及び老人保健の実施主体である美浜町(以下「保険者等」という。)におけるレセプトの開示業務の円滑かつ適正な遂行に資することを目的とする。
(開示対象レセプトの範囲)
第2 開示の対象は、原則として過去5年間分の国民健康保険及び老人保健に係るレセプ卜とする。
ただし、個々の実情に応じて可能な範囲において適切な対応を図ること。
(開示依頼対象者の範囲)
第3 個人のプイラバシーの保護を図る観点から、次に掲げる者に限り開示の依頼に応じるものとする。
1 被保険者等
(1) 被保険者(老人保健受給者を含むものとする。以下同じ。)本人(被保険者であった者を含む。ただし、死亡している者を除く。以下「被保険者」という。)
(2) 被保険者が未成年又は禁治産者の場合における法定代理人
(3) 被保険者からレセプトの開示依頼に関する委任を受けた弁護士
2 遺族等
(1) 被保険者が死亡している場合にあっては、当該被保険者の父母、配偶者又は子(以下「遺族」という。)
(2) 遺族が未成年者又は禁治産者の場合における法定代理人
(3) 遺族からレセプトの開示依頼に関する委任を受けた弁護士
(開示依頼に係る書類の受付)
第4 被保険者等からの開示依頼の場合、開示依頼書の受付に当たっては、依頼者の本人確認を厳格に行う必要があることから、依頼者本人の来所を求め、「診療報酬明細書等の開示依頼書」(以下「開示依頼書」という。)(様式1)を提出させるものとする。
なお、当該依頼者に対し、別紙「診療報酬明細書等の開示を依頼される方へ(お知らせ)」を必ず配布するとともに、次に掲げる事項を十分説明し理解を求めるものとする。
(1) 依頼者の本人確認の必要性
(2) 保険医療機関等に対する事前確認の必要性
(3) 保険医療機関等が開示に同意をしなかった場合については開示できない旨
(4) 開示依頼のあったレセプトが存在しない場合については開示できない旨
(5) 診療内容に係る照会については対応できない旨
(6) 交付の方法について
(7) 交付までの標準的な所要日数について
(8) 開示依頼に必要な書類について
(9) レセプトには必ずしも診療内容全てが記載されているものではない旨
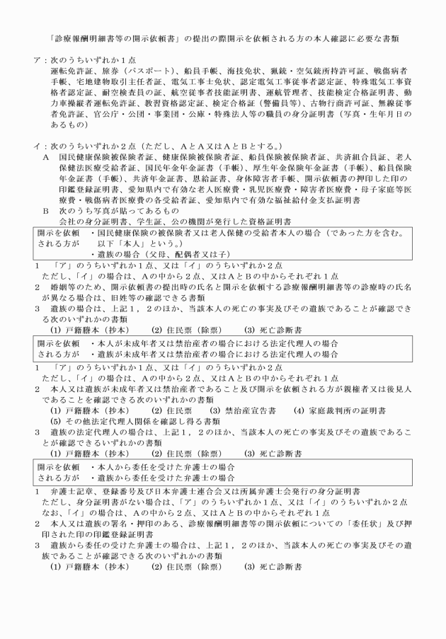
(依頼者の本人確認方法)
第5 依頼者の本人確認は、以下に掲げる書類(原本に限る。)の提出又は提示を求めて確認するものとする。
なお、提示をもって確認した場合には、原則として提示された書類の写しを取るものとし、その際には本人の了解を得るものとする。
1 被保険者による開示依頼の場合
下記(1)又は(2)に掲げる書類で確認するものとする。
また、婚姻等によって、開示依頼時の氏名が診療時の氏名と異なる場合には、旧姓等が確認できる書類の提出又は提示を求めて確認するものとする。
(1) 次のうちいずれか1点
運転免許証、旅券(パスポート)、船員手帳、海技免状、猟銃・空気銃所持許可証、戦傷病者手帳、宅地建物取引主任者証、電気工事士免状、認定電気工事従事者認定証、特殊電気工事資格者認定証、耐空検査員の証、航空従事者技能証明書、運航管理者技能検定合格証明書、動力車操縦者運転免許証、教習資格認定証、検定合格証(警備員等)、古物行商許可証、無線従事者免許証、官公庁・公団・事業団・公庫・特殊法人等の職員の身分証明書(写真・生年月日のあるもの)
(2) 次のうちいずれか2点(ア+イ又はア+ア)
ア | 国民健康保険被保険者証、健康保険被保険者証、船員保険被保険者証、共済組合員証、老人保健法医療受給者証、国民年金年金証書(手帳)、厚生年金保険年金証書(手帳)、船員保険年金証書(手帳)、共済年金証書、恩給証書、身体障害者手帳、依頼書に押印した印の印鑑登録証明書、愛知県内で有効な老人医療費・乳児医療費・障害者医療費・母子家庭等医療費・戦傷病者医療費の各受給者証、愛知県内で有効な福祉給付金支払証明書 |
イ | 次のうち写真が貼ってあるもの 会社の身分証明書、学生証、公の機関が発行した資格証明書 |
2 法定代理人からの開示依頼の場合
法定代理人(依頼者)の本人確認は、前記1に掲げる書類で確認するほか、被保険者が未成年者又は禁治産者であること及び依頼者が当該被保険者の親権者又は後見人であることを次に掲げる書類のうち少なくとも一以上の書類の提出又は提示を求めて確認するものとする。
(1) 戸籍謄本(抄本)
(2) 住民票
(3) 禁治産宣告書
(4) 家庭裁判所の証明書
(5) その他法定代理関係を確認し得る書類
3 弁護士からの開示依頼
弁護士(依頼者)の本人確認は、日本弁護士連合会会則第29条第2項に定める弁護士の帯用する記章(以下「弁護士記章」という。)及び登録番号の提示を求め、かつ、当該弁護士に係る法律事務所の名称及び住所等の記載のある日本弁護士連合会又は所属弁護士会発行の身分証明書等の提出又は提示を求め確認するものとする。
なお、身分証明書等がない場合は弁護士に係る前記1に掲げる書類で確認するものとする。
また、被保険者の署名・押印のある「委任状」及び委任状に押印された印の印鑑登録証明書の提出を求め、当該被保険者からレセプトの開示依頼に関する委任があることを確認するものとする。
なお、弁護士記章の形状及び制式は次のとおりである。【以下、弁護士記章の説明は不要ではないか】
(1) 大きさ及び形状
直径 20.5ミリ(中央部直径 6.5ミリ)
厚さ 5ミリ
(2) 表面
16弁のひまわり草の花の中心部に秤一台を配する。
彩色…「花弁の部分は金色黒いぶし。中心部地色は銀色。」又は「金製」
(3) 裏面
「日本弁護士連合会員章」の文を刻印し、かつ、ねじ台の部分に登録番号を刻する。
(開示依頼書の受理)
第6 開示依頼書の受理に当たっては、依頼者の本人確認及び開示依頼書の各項目の記載に漏れ、誤りがないことの確認をした後、開示依頼書を受理し、受付日付印を押印するものとする。
(保険医療機関等への照会)
第7 レセプトの開示に当たっては、開示することによって本人が傷病名等を知ったとしても本人の診療上支障が生じないことを事前に主治医に対して確認するものとする。
また、レセプト開示の適否については、当該レセプトを開示することにより本人の診療上の支障が生じない場合については「開示」、診療上支障が生じる部分を伏して開示する場合については「部分開示」、当該レセプトを開示することにより診療上支障が生じる場合については「不開示」と区分するものとする。
なお、回答期限が経過しても回答が無い場合については、当該保険医療機関等に対して電話等により回答の要請をするなど適切な対応を図るものとする。
(開示、部分開示又は不開示の決定)
第8 保険医療機関等より、当該レセプトについて前記第7の回答があった場合にあっては、その回答に従って開示、部分開示又は不開示を決定するものとする。
また、保険医療機関等により部分開示の旨の回答があった場合にあっては、当該不開示部分を伏したうえで開示するものとする。
なお、次に掲げる場合にあっては、当該レセプトについては開示の取扱いとするものとする。
1 保険医療機関等に対し照会を行った際に示した回答期限内に当該保険医療機関等から回答がなかった場合において、電話等により回答の要請をしてもなお回答が得られないとき。(ただし、主治医と連絡中である等遅延に相当な事由が認められる場合を除く。)
2 当該保険医療機関等の廃止等の事情により、保険医療機関等に対して前記第7の照会を行うことができない場合。
3 照会の結果、送達不能で返戻された場合において、当該保険医療機関等を管轄する都道府県保険主管課(部)に確認してもなお当該保険医療機関等の所在が確認できないとき。
(調剤報酬明細書の取扱いについて)
第9 調剤報酬明細書(以下「調剤レセプト」という。)について開示の依頼があった場合は、当該調剤レセプトに記載された保険医療機関等に対し前記第7の照会を行い、第8の決定を行うものとする。
なお、当該調剤レセプトを開示する場合においては、当該調剤レセプトを発行した保険薬局に対し、「調剤報酬明細書の開示について(お知らせ)」(様式4)によりその旨を速やかに連絡するものとする。
(開示又は部分開示の場合の連絡及び交付方法)
第10 開示又は部分開示の決定を行ったときの依頼者に対しての連絡及び交付方法は、以下のとおりとする。
1 窓口交付を希望した場合
(1) 依頼者への連絡
開示又は部分開示の決定を行ったときは、「診療報酬明細書等の開示についてのお知らせ」(様式5)により速やかに依頼者に連絡するものとする。この場合「親展」扱いで郵送するものとする。
なお、当該「診療報酬明細書等の開示についてのお知らせ」を発送した日から1か月経過しても来所(連絡)がない場合は、交付用コピーレセプトを破棄して差し支えないものとする。
(2) 交付を行う際の依頼者本人であることの確認
先に依頼者あて送付した「診療報酬明細書等の開示についてのお知らせ」の提示を求め、前記第5に準じて本人確認を行うものとする。
ただし、受付時に本人確認の手段として提出された書類又は提示された書類の写しがある場合には、それにより、依頼者本人であることの確認を行っても差し支えないものとする。
(3) コピーレセプトの交付について
コピーレセプトの交付に当たっては、当該交付用コピーレセプト(1部に限る。)に「保険者等の名称」及び「開示日」を押印し、交付するものとする。
なお、交付の際は、受領者(依頼者)から開示依頼書の右下欄に署名を受けるものとする。
2 郵便による交付を希望した場合
(1) 依頼者への連絡及び交付
開示又は部分開示の決定を行ったときは、「診療報酬明細書等の開示についてのお知らせ」(様式6)に「保険者等の名称」及び「開示日」を押印した交付用コピーレセプト(1部に限る。)を添付のうえ、速やかに依頼者に交付するものとする。
なお、この場合、開示依頼書の依頼者欄の「住所」欄に記載された住所あてに「親展」扱いで送付するものとする。
(2) 返戻分の取扱い
送達不能で返戻された交付用コピーレセプトは、返戻された日から1か月経過しても来所(連絡)がない場合は、破棄して差し支えないものとする。
(不開示の場合の取扱い)
第11 不開示の決定を行ったときは、「診療報酬明細書等の不開示について」(様式7)により速やかに依頼者に連絡するものとする。
なお、この場合、開示依頼書の依頼者欄の「住所」欄に記載された住所あてに送付するものとする。
(不存在の場合の取扱い)
第12 開示の依頼があったレセプトについて、調査してもなおその存在が確認できない場合は「不存在」とし、「診療報酬明細書等の不存在について」(様式8)により速やかに依頼者に連絡するものとする。
なお、この場合、開示依頼書の依頼者欄の「住所」欄に記載された住所あてに送付するものとする。
(遺族等からの開示依頼の場合)
第13 遺族等から開示の依頼があった場合については、前記第4から第12における取扱い(前記第4「開示依頼に係る書類の受付」の依頼者に説明する事項のうち(2)及び(3)、第7「保険医療機関等への照会」、第8「開示、部分開示又は不開示の決定」、第9「調剤報酬明細書の取扱い」並びに第11「不開示の場合の取扱い」を除く。)に準じ、開示の依頼に応じるものとする。この場合において、これらの規定中「被保険者」とあるのは「遺族」と読み替えるものとする。
また、遺族等についての本人確認の際には、前記第5に掲げた書類による確認に併せて、当該被保険者の死亡の事実及び当該被保険者の遺族であることを次に掲げる書類のうち少なくとも一以上の書類の提出又は提示を求めて確認するものとする。
(1) 戸籍謄本(抄本)
(2) 住民票(除票)
(3) 死亡診断書
なお、コピーレセプトを交付する場合においては、当該保険医療機関等(調剤レセプトを開示する場合においては保険薬局も含む。)に対し、「診療報酬明細書等の開示について(お知らせ)」(様式9)によりその旨を速やかに連絡するものとする。
(標準業務処理期間)
第14 開示依頼書を受理してから開示等の連絡及び交付に至るまでの業務処理期間は、原則として1か月程度を目途とするものとする。
なお、上記の期間を超える場合には、依頼者に「診療報酬明細書等の開示について(遅延のお知らせ)」(様式10)によりその旨を連絡し、理解を得るよう努めるものとする。
(「レセプト開示受付・処理経過簿」の整理)
第15 開示依頼書の受付から開示等の連絡及び交付に至るまでの処理経過については、その都度「レセプト開示受付・処理経過簿」(様式11)に記載し、進捗状況を把握するものとする。
(関係書類の整理保管)
第16 レセプト開示に係る一連の関係書類は、受付日ごとに整理し保管するものとする。
なお、関係書類の保存期間については5年とし、文書処理済(完結)となった年度の翌年度から起算するものとする。
附則
この要領は、平成11年4月1日から施行する。
診療報酬明細書等の開示業務に係る帳票一覧表(様式集)
様式1 診療報酬明細書等の開示依頼書
様式2 診療報酬明細書等の開示について(照会)…(保検医療機関等照会用)
様式3 診療報酬明細書等の開示について(回答)…(保険医療機関等回答用)
様式4 診療報酬明細書の開示について(お知らせ)…(保険薬局送付用)
様式5 診療報酬明細書等の開示についてのお知らせ「窓口交付用」…(依頼者送付用)
様式6 診療報酬明細書等の開示についてのお知らせ「郵送交付用」…(依頼者送付用)
様式7 診療報酬明細書等の不開示について…(依頼者送付用)
様式8 診療報酬明細書等の不存在について…(依頼者送付用)
様式9 診療報酬明細書等の開示について(お知らせ)「遺族の場合」…(保険医療機関等・保険薬局送付用)
様式10 診療報酬明細書の開示について(遅延のお知らせ)…(依頼者送付用)
様式11 レセプト開示受付・処理経過簿
別紙 診療報酬明細書等の開示を依頼される方へ(お知らせ)…(依頼者配布用)















